橋式起重機的基本運動形式有3種:1)起重機由大車驅動沿車間兩邊的軌道作縱向前后運動;2)小車及提升機構由小車電動機驅動沿橋架上的軌道作橫向左右運動;3)升降重物時由起重電動機驅動吊鉤作垂直上下運動。
橋式起重機按照起重量的大小分為小型、中型和重型3個等級,其中起重量在5~10t之間的的為小型起重機,起重量在15~50t之間的為中型起重機,起重量在50t以上的為重型起重機。小型起重機只有一個吊鉤;15t以上的中型和重型起重機有主、副2個吊鉤。2個吊鉤的起重機,其起重量可用一個分數標注其起重量,例如,起重量標注為“15/3t”的起重機,分子“15”表示主鉤起重量為15t,分母“3”表示副鉤起重量為3t。
圖1所示的起重機只有一個吊鉤,屬于小型起重機。本文對小型起重機的電氣原理以及故障維修給以介紹。
一、橋式起重機對電力拖動的要求
1.起重電動機為重復短時工作制,電動機經常處于啟動、制動和反轉狀態,而且負載不規律,時輕時重,因此要求電動機有較強的過載能力。
2.具有一定的調速范圍,普通起重機高速和低速的調速比一般為3:1,要求較高的則能達到(5~10):1。
3.橋式起重機的大車運行如果采用集中驅動,則為一臺大車電動機;如果采用分別驅動,則由兩臺相同的電動機分別驅動左右兩邊的主動輪。
4.為了確保安全,提升電動機應設有機械抱閘,并配有電氣制動。
5.由于起重機的應用很廣泛,所以其電氣控制設備都已標準化。小型橋式起重機常采用凸輪控制器直接去控制電動機的啟動、停止、正反轉、調速和制動。
6.空鉤應能夠快速升降,以減少輔助工時;輕載時的提升速度應大于額定負載時的提升速度。
7.剛開始提升重物或重物下降至接近預定位置時,應能低速運行,同時要求由高速向低速過渡時應逐級減速以保持運行穩定。
8.起重電動機的負載特點是負載轉矩的方向并不隨電動機的轉向而改變,因此要求在下放重物時起重電動機可以工作在電動機狀態、反接制動狀態或再生發電制動狀態,以滿足對不同下降速度的要求。
9.要有完備的電氣保護與連鎖環節。對于短時的過載保護,由于熱繼電器的熱慣性較大,因此起重機多采用過流繼電器做過載保護。要有失壓保護。在6個運行方向上,除了向下運行以外,其余5個方向均要求有行程開關作限位保護。
二、小型橋式起重機的電氣工作原理

小型橋式起重機一般使用4臺電動機驅動,包括一臺吊鉤電動機,一臺小車電動機和兩臺大車電動機。根據起重裝置的技術特點,通常4臺電動機均使用繞線轉子型異步電動機。考慮到經濟技術上的合理性要求,小型橋式起重機使用的電動機選用凸輪控制器對其啟動、調速、正反轉進行控制。凸輪控制器的型號規格很多,圖2是KT12-25J系列凸輪控制器的外形結構。
1.小車控制電路
小型橋式起重機的小車與吊鉤的控制電路幾乎相同,現以小車電氣控制電路為例介紹其工作原理。

相關電路見圖3。
使用凸輪控制器QM(圖3中將凸輪控制器標記為QM)可以控制繞線轉子型電動機的正反轉,以及轉子繞組上串聯電阻的切除,它的手輪可向左、向右旋轉,以實現對電動機的正轉或反轉控制。每種旋轉方向各有5擋,用來依次切除繞線轉子異步電動機轉子回路中的電阻,用來調節啟動電流,并可實現調速。
圖3電路中使用的凸輪控制器有12對觸點,其中有4對是用來對電動機進行正反轉控制用的,即圖3中的觸點1~4;有5對是用來依次切除啟動電阻的,即圖3中的觸點5~9;而10~12這3對觸點則用于0位保護或行程保護(限位保護)。
【提示】用凸輪控制器操作控制繞線轉子型異步電動機,在其轉子回路中串聯的電阻R是非對稱型的,即每相轉子繞組上串聯的電阻,阻值并不相等,這是為了在保證電動機順利啟動的前提下,盡量減小凸輪控制器的觸點數量。
所謂小車的運行控制,是對橋式起重機橋架上的起重機構左右運動的控制。除此之外,橋式起重機還有大車運行的控制。大車是橋式起重機橋架整體沿軌道前進、后退的運動。大車的運動應有兩側軌道上的兩臺電動機驅動。當然橋式起重機還有用來升降重物的吊鉤作上下垂直運動,也須由繞線轉子型異步電動機配合凸輪控制器進行控制。
圖3中點畫線方框內是凸輪控制器QM的電路結構,控制器的手輪左旋或右旋各有5擋,還有中間一個0位擋。與每一擋對應的各個觸點的通斷情況,則須看某觸點在各擋位線上有無小黑點。有黑點表示接通,沒有黑點表示斷開。
若啟動電動機,須操作凸輪控制器使其處于0位。然后點按啟動按鈕SB,參見圖3,這時交流接觸器KM的線圈供電通路被接通,路徑如下:電源L3→隔離開關QS→熔斷器FU→啟動按鈕SB→凸輪控制器的觸點12(凸輪控制器在0位時接通)→行程開關SQ6→緊急開關SA1→電流繼電器KA2常閉觸點(KA2是一只雙線圈的電流繼電器)→電流繼電器KA0常閉觸點(KA0是一只單線圈的電流繼電器)→接觸器KM線圈→熔斷器FU→隔離開關QS→電源L1,如此接觸器KM線圈得電吸合,其主觸點閉合。之后接觸器KM的線圈經過另一條通路實現自保持,這條通路是:電源L3→隔離開關QS→熔斷器FU→接觸器輔助常開觸點KM-1→凸輪控制器的觸點11(凸輪控制器觸點11在0位及右旋1~5擋時均接通)→行程開關SQ2的常閉觸點→接觸器輔助常開觸點KM-2→行程開關SQ6→緊急開關SA1→電流繼電器KA2常閉觸點→電流繼電器KA0常閉觸點→接觸器KM線圈→熔斷器FU→隔離開關QS→電源L1。
這時由于凸輪控制器處在0位,其它觸點1、2、3、4、5、6、7、8、9均斷開,所以這時電動機處于待啟動狀態。如果需要橋式起重機的小車向右移動,則將凸輪控制器手輪向右旋轉至1擋,由圖3可見,其觸點1、3閉合,L1和L2相電源經接觸器KM的主觸點、電流繼電器的線圈、凸輪控制器的觸點1、3送達電動機的定子繞組,而L3相電源也同時送達電動機的定子繞組,電動機M2開始啟動。由于此時凸輪控制器的觸點5、6、7、8、9均不閉合,所以,電動機的轉子回路接入全部電阻進入啟動狀態。電阻值此時**大,限制了啟動電流,也保證了較大的啟動轉矩。
隨著電動機轉速的逐漸增高,轉子電流也相應減小,即可將凸輪控制器的手輪由1擋轉向2擋,此時會有一段電阻被切除,電動機轉速會有加速。隨著手輪擋位的逐次旋轉,當旋轉至5擋時,轉子回路中的電阻將全部切除,電動機即可進入正常運轉狀態。
當然,橋式起重機的小車左右運動的行程畢竟不會很長,所以,也可根據運行情況,將手輪停留在1~5擋中間的一個合適擋位,讓小車以一個合適的速度移動。并不一定需要每次移動小車都將凸輪控制器旋轉至5擋的較高行走速度。
當小車向右移動到極限位置,司機因故未能及時將手輪回轉至零位停車時,將會撞擊到行程開關SQ2,這會使交流接觸器線圈斷電,保護設備安全。保護停機后,制動電磁鐵YB2線圈也同時斷電,對小車進行制動。
若遇這種情況,司機應在保護停機后,將凸輪控制器的手輪操作至0位,點按按鈕SB使接觸器KM線圈得電動作,然后操作凸輪控制器的手輪向左旋轉,讓小車離開保護停機的位置。
小車向左移動時,接觸器KM線圈得電的電路通道與向右移動相同,而接觸器的自保持電路略有不同,這個自保持通路是:電源L3→隔離開關QS→熔斷器FU→接觸器輔助常開觸點KM-1→凸輪控制器的觸點10→行程開關SQ1的常閉觸點→接觸器輔助常開觸點KM-2→行程開關SQ6→緊急開關SA1→電流繼電器KA2常閉觸點→電流繼電器KA0常閉觸點→接觸器KM線圈→熔斷器FU→隔離開關QS→電源L1。
在凸輪控制器手輪左旋操作時,電動機的運轉方向與右旋時相反,這是由于凸輪控制器的觸點在手輪左旋時,其觸點2、4接通(見圖3),這與手輪右旋時觸點1、3接通不同,它使加到電動機定子繞組上的電源相序發生了變化,從而實現了電動機旋轉方向的轉變。
繼續左旋凸輪控制器手輪,同樣可以逐次切除電阻并調速。
圖3中,有幾個元器件的編號順序不是從1開始,例如電動機M2,制動電磁鐵YB2;或者未與已有的同類元件順序編號,例如行程開關SQ6。這是因為圖3電路是橋式起重機整機電路的一部分,元件編號是其在整機電路中的編號。這里分析了起重機整機電路中的小車電路,為分析整機電路打下了基礎。整機電路中的小車電路將繪制的更加簡潔。
2.橋式起重機的整機電路
圖4是橋式起重機的整機電路,包括QM1(凸輪控制器1)控制的吊鉤電動機電路(在圖4中的3區)、QM2控制的小車電動機電路(在圖4中的4區)和使用QM3控制的兩臺大車電動機M3和M4的控制電路(在圖4中的5區);R1~R4分別為4臺電動機轉子電路串入的調速電阻;YB1~YB4分別為4臺電動機的制動電磁鐵。過流繼電器KA0~KA4用作過電流保護,其中KA1~KA4為雙線圈式,分別保護電動機M1~M4;KA0為單線圈式,串聯在主電路的一相電源線中,作為電路的總保護。
橋式起重機的保護電路在圖4中的6~9區,保護功能包括零壓、0位、過流、行程終端限位保護,以及駕駛室艙門開關SQ6、橫梁欄桿門開關SQ7和SQ8的安全保護等。
由于在橋式起重機控制電路中,需要保護的電動機有4臺,而且保護種類較多,因此,在接觸器KM的線圈回路中串聯的觸點也較多,這些觸點有:KA0~KA4這5只過電流繼電器的常閉觸點;SA1緊急停車開關(緊急情況出現時切斷總電源);SQ6駕駛室艙門安全開關;SQ7和SQ8橫梁欄桿門的安全開關(SQ6~SQ8連接的是其常開觸點,相關的門關閉后才能將其壓合至閉合狀態。所以,若有任何一個安全門沒有關閉,按壓啟動按鈕也不能使接觸器KM通電);與接觸器KM的線圈回路串聯的觸點還有3臺凸輪控制器的0位保護觸點,即QM1、QM2的觸點12(在圖4中的7區)和QM3的觸點17(在圖4中的7區);另外,橋式起重機的大車、小車和吊鉤共有前后、左右、上下6個方向的運動,除了吊鉤下降不需要限位保護外,其余5個方向都需要行程終端限位保護,實施5個限位保護的行程開關的常閉觸點SQ1~SQ5也串聯在接觸器KM線圈的自保持電路中,這5個行程開關處在圖4電路圖中的6區。
表1 行程開關與受保護電器的關聯關系

圖4整機電路中的大車控制電路,用一臺凸輪控制器QM3(在圖4中的5區)控制兩臺繞線轉子型電動機M3和M4(在圖4中的5區)。這里使用的凸輪控制器,與僅能控制一臺電動機的凸輪控制器不同。前者有17對觸點,后者僅有12對觸點。兩種凸輪控制器的相同之處是:(1)都使用觸點1~4控制受控電動機的旋轉方向;(2)都使用觸點5~9依次切除一臺繞線轉子型電動機轉子回路中的串聯的電阻。它們的不同之處是:(1)凸輪控制器QM3多了5個觸點,即觸點10~14,這5個觸點用于依次切除電動機M4轉子回路中的串聯的電阻;這5個觸點和電動機M4在圖4中的5區;(2)兩種凸輪控制器用于0位保護和限位保護的3個觸點的編號不同,詳見圖4中的6區和7區電路。圖4電路中,4臺電動機各有自己的制動電磁鐵YB1~YB4,只要電動機處于斷電停機狀態,制動電磁鐵就對電動機進行制動,從而保證設備安全。三、橋式起重機電氣故障的維修處理橋式起重機電氣故障的維修處理方法參閱表2。
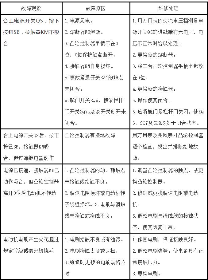
表2 橋式起重機電氣故障的維修處理方法


